7 年
手机商铺
公司新闻/正文
275 人阅读发布时间:2025-07-03 10:55
代谢流分析助力揭示大蒜素通过抑制脲酶活性和调节牛瘤胃微生物群提高氮利用效率
2025年5月,中国农业科学院畜牧兽医研究所的相关研究人员在《Microbiome》(IF:13.8)上发表了题为“Allicin enhances urea-N conversion to microbial-N by inhibiting urease activity and modulating the rumen microbiome in cattle”的研究论文,揭示了大蒜素能有效抑制瘤胃中脲酶活性,促进尿素氮向微生物氮的转化。大蒜素在优化瘤胃尿素代谢方面的巨大潜力,为改善反刍动物氮素营养提供了新策略。

亮点概述:
大蒜素抑制瘤胃脲酶活性,导致尿素水解速率降低。
大蒜素通过改善瘤胃微生物多样性和调节微生物组来促进更高效和健康的瘤胃生态系统。
大蒜素促进尿素源氮向微生物氨基酸及核苷酸的定向整合。
研究背景:
豆粕因土地有限及生产效率低下导致部分国家蛋白饲料短缺,制约畜牧业发展。为此,许多研究聚焦以高氮牧草或其它蛋白源部分替代豆粕氮,及通过开发提高氮利用效率的添加剂来减少豆粕作为蛋白质来源的依赖。尿素是一种经济有效的替代品,但由于反刍动物瘤胃中脲酶活性的快速作用,其有效利用往往受到阻碍。
提高反刍动物氮利用率的一种有效策略是通过脲酶抑制剂减缓尿素分解速率。大蒜素(一种源自大蒜的生物活性化合物)已被报道具有杀菌、免疫调节、抗氧化和促生长特性,但其作为瘤胃脲酶抑制剂的潜力尚未被充分探索。鉴于瘤胃细菌脲酶的四聚体结构与其他环境来源的脲酶存在显著差异,大蒜素抑制瘤胃细菌脲酶活性的具体机制尚不明确。此外,大蒜素对瘤胃内尿素氮的代谢去向及其向微生物氮的转化影响尚未完全阐明。
研究人员首先通过酶抑制动力学和分子对接用来确定大蒜素在脲酶上的相互作用位点。大蒜素在体外抑制瘤胃脲酶活性IC50 =126.77 ± 1.21 μM。米氏动力学分析结果表明大蒜素通过降低底物亲和力(Km)和最大反应速率(Vmax),对尿素酶活性产生抑制作用,从而维持稳定的Vmax/Km比值为11.26±0.312。分子对接和分子力学广义玻恩表面积(MM - GBSA)分析显示,大蒜素能与脲酶结合,与尿素和脲酶形成三元复合物。表明大蒜素可能通过反竞争性机制抑制脲酶活性,酶动力学数据也支持这一观点。

大蒜素抑制瘤胃脲酶的动力学参数和与瘤胃脲酶结合的示意图模型
随后,研究人员在体外模拟瘤胃环境,发现在瘤胃发酵过程中,尿素含量随时间下降,但添加大蒜素组的尿素水平均显著高于对照组。相反氨态氮(NH₃-N)水平随时间上升,大蒜素处理组的NH₃-N水平显著低于对照组。表明大蒜素减缓了瘤胃中尿素的降解速率。在发酵2h和4h时,添加4mM大蒜素组的产气量显著低于对照组。在发酵24h时,添加4mM大蒜素组的挥发性脂肪酸(VFAs)产量显著增加,这是由于乙酸、丙.酸和丁.酸含量增加,而戊酸和异戊酸含量减少所致。
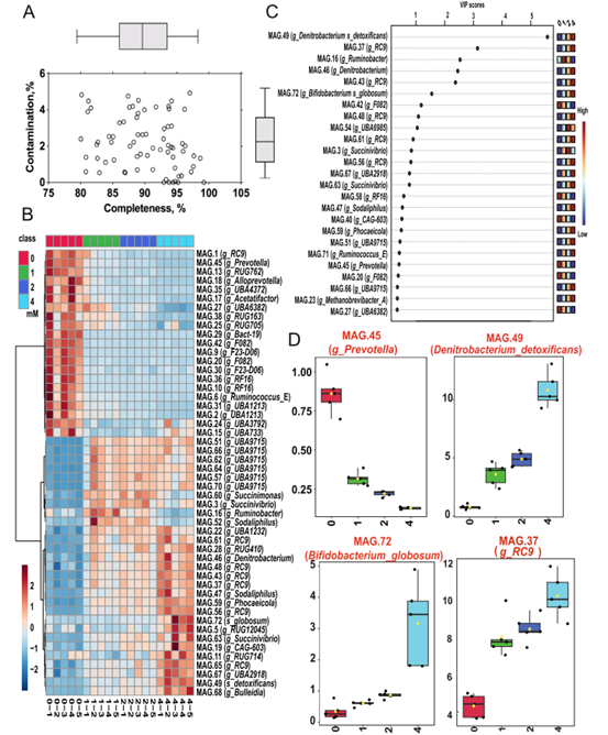
研究人员通过宏基因组学探究了大蒜素对瘤胃细菌群落组成的影响,大蒜素影响了瘤胃发酵中的微生物多样性,尽管在属水平上,各组之间的香农指数没有观察到显著差异。然而,β-多样性分析显示,在属水平上,大蒜素处理组与对照组之间存在显著差异。宏基因组学结果表明大蒜素通过抑制普雷沃氏菌属(Prevotella)物种的生长,同时促进瘤胃杆菌属(Ruminobacter)物种和解毒脱硝菌(Denitrobacterium detoxificans)的生长,改变了瘤胃微生物群落。

大蒜素对瘤胃细菌菌株相对丰度的影响
最后研究人员通过15N -尿素代谢流分析,以评估大蒜素对尿素态氮代谢的影响。通过液相色谱-串联质谱(LC/MS/MS)共检测到55种含氮代谢物,其中45种呈现出15N标记。在烟酰胺腺嘌呤二核苷酸(NAD)、烟酰胺腺嘌呤二核苷酸磷酸(NADP)、尿苷二磷酸N-乙酰葡糖胺(UDP-GlcNAc)和N-乙酰-L-天冬氨酸中发现了50%的15N标记分子。这些代谢物参与了嘌呤代谢、氨循环和尿素循环等途径。研究表明,15N15N-尿素参与微生物的生长和代谢,如通过谷氨酰胺代谢参与嘌呤代谢或次黄嘌呤代谢,通过谷氨酸-精氨酸途径参与天冬氨酸代谢,以及通过β-丙氨酸代谢参与氨基糖代谢和嘧啶代谢。

尿素-N到微生物-N的主要代谢途径
大蒜素显著提升尿素氮的利用效率和微生物游离氮水平,并增加了瘤胃尿素氮向微生物氮的转化通量。基于15N标记代谢物的非靶向代谢组学分析显示,大蒜素组和对照组之间存在明显差异。偏最小二乘判别分析(PLS-DA)鉴定出受大蒜素调控的差异代谢物,这些代谢物参与氨基酸代谢、氨基糖代谢、尿素循环、嘧啶代谢、微生物代谢等途径。具体而言,大蒜素促进了15N -尿素向鸟苷5′-单磷酸(GMP)、UDP - GlcNAc、腺苷5′-单磷酸(AMP)、尿苷5′-单磷酸(UMP)、L-丙氨酸和鸟苷的转化。

大蒜素对尿素-15N代谢的影响
综上所述,该研究揭示了大蒜素通过抑制瘤胃脲酶活性,减少尿素的快速水解,并显著提升尿素氮利用效率的作用机制。通过调控瘤胃微生物群落结构,大蒜素促进微生物蛋白合成及氨基酸代谢。这些发现凸显了大蒜素作为脲酶抑制剂的应用潜力,同时表明尿素饲料对支持瘤胃微生物代谢与蛋白合成具有关键作用。