7 年
手机商铺
公司新闻/正文
526 人阅读发布时间:2025-07-03 10:37
拟杆菌鞘脂通过甲羟戊酸途径促进抗炎反应
2025年5月,美国布罗德研究所等单位的相关研究人员在《Cell Host & Microbe》(IF: 20.6)上发表了题为“Bacteroides sphingolipids promote anti-inflammatory responses through the mevalonate pathway”的研究论文,揭示Bacteroides(拟杆菌)鞘脂通过甲羟戊酸途径介导宿主的抗炎反应。

亮点概述:
研究背景:
在人体肠道中,拟杆菌属是一类极为重要的共生细菌,与人类共同进化了数千年,其丰度与免疫和代谢发育的许多方面相关。与大多数细菌不同,它们能够从头合成鞘脂,在人类肠道中,拟杆菌鞘脂丰度与炎症呈负相关,并可能改变宿主鞘脂的代谢。
OMVs由肠道微生物组中的许多革兰氏阴性菌分泌,并与其他细菌、噬菌体和哺乳动物宿主细胞相互作用。例如,拟杆菌OMV信号传导已被证明会影响炎症反应,在炎症性疾病的发展中起着重要作用。由于微生物细胞膜中的脂质在向宿主细胞传导信号方面起着重要作用,OMV信号和鞘脂都介导哺乳动物肠道的炎症,然而,鞘脂在拟杆菌OMVs中的功能,以及它们如何影响微生物组-宿主相互作用尚不清楚。
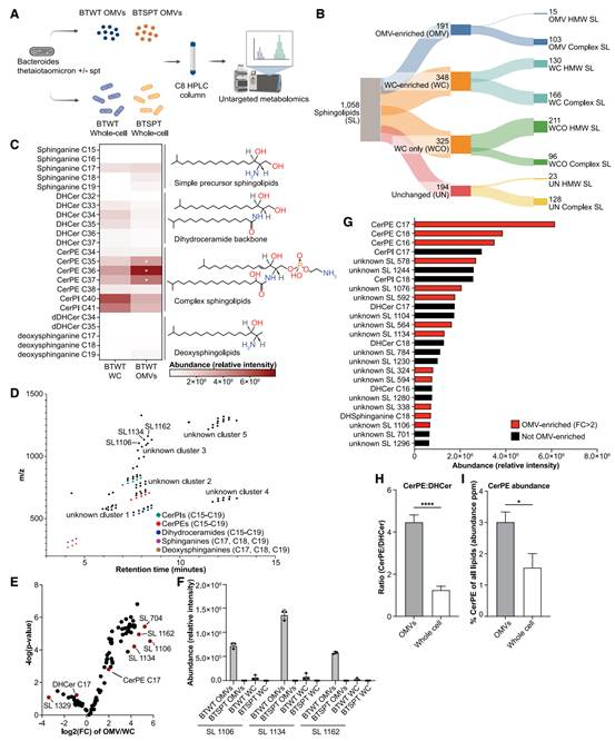
研究团队首先对野生型拟杆菌(BTWT)和鞘脂缺陷型拟杆菌(BTSPT)的 全菌及OMVs 进行了脂质组学分析。发现OMVs 包含的spt依赖性鞘脂特征比例(~ 17%)高于全菌(~ 11%),OMVs和全菌脂质组之间特定复杂鞘脂的丰度存在差异,CerPEs 是OMVs中最丰富的鞘脂,并且几种CerPEs在OMVs中比全菌中更丰富。CerPE的C16、C17和C18酰基链长度是BTWT OMVs中含量最高的3种鞘脂,其中,CerPE C17是最丰富的鞘脂。

野生型和鞘脂缺陷型拟杆菌的全细胞细菌及OMVs脂质组学比较显示,OMV富含鞘脂
接着,研究人员探究了拟杆菌鞘脂是否可以在宿主细胞内持续存在。BTWT OMV处理HT-29或小鼠骨髓来源的树突状细胞(BMDCs)24h后,在宿主细胞内可检测到多种细菌来源的鞘脂,包括 CerPE、二氢神经酰胺(DHCer)等,且这些脂质能稳定存在于细胞内,未被快速代谢清除。在体内实验中,研究人员将BTWT或BTSPT定植于无菌小鼠,21天后分析各组织的脂质组成。结果显示,BTWT 定植小鼠的结肠和回肠组织中可检测到CerPE和 DHCers,而在血清和肝脏中未检测到。表明丰富的拟杆菌CerPE鞘脂被局部吸收到宿主上皮细胞中,可以在那里持续存在,但不会在血清中循环到可检测的水平。

OMVs将细菌鞘脂递送至宿主细胞,并能够在细胞内持续存在并改变宿主脂质代谢
鉴于之前的研究表明鞘脂信号传导对炎症反应的重要性,研究人员随后探究BTWT与BTSPT OMVs诱导的宿主免疫反应。用BTWT或BTSPT OMVs刺激 BMDCs, 并分析了它们在刺激后24h的细胞因子反应。发现BTWT OMVs能显著诱导BMDCs分泌 IL-10(一种关键的抗炎细胞因子),而BTSPT OMVs诱导能力明显减弱。进一步将12名人类受试者的CD11c+DCs暴露于BTWT和BTSPT OMVs。与BMDCs一样,BTWT OMVs的IL-10分泌显著高于BTSPT OMVs。表明OMVs中鞘脂的存在在引发抗炎反应中起着至关重要的作用,其形式是增加IL-10的分泌。

与鞘脂缺乏型OMVs相比,含鞘脂的OMV诱导抗炎反应增加
为了阐明鞘脂OMVs诱导IL-10的潜在途径,研究人员对OMVs处理的BMDCs进行了转录组分析。结果显示,许多属于甲羟戊酸途径的基因,在BTWT OMVs处理的BMDCs中显著上调。途径富集分析显示,胆固醇生物合成途径是含鞘脂BTWT OMVs处理组中最富集的途径。在富集的基因中,包括Hmgcr和Hmgcs1,它们是甲羟戊酸途径中重要的限速酶。研究人员进一步对单一定植BTWT或BTSPT菌株的小鼠近端结肠组织进行了RNA-seq。差异基因分析显示,许多甲羟戊酸途径基因在BTWT定植的小鼠结肠组织中显著上调。基因集富集分析显示,在BTWT定植的小鼠中富集的途径中,胆固醇生物合成途径(即甲羟戊酸途径)是上调最显著的。这些数据表明,在具有上皮细胞和免疫细胞混合群体的结肠组织中,鞘脂的存在或递送可以在体内转录水平上诱导甲羟戊酸途径的激活。此外,纯化的CerPE添加到 BTSPT OMVs中,可部分恢复IL-10的分泌,表明CerPE是OMVs发挥抗炎作用的主要成分。

细菌鞘脂递送至BMDCs激活甲羟戊酸途径
最后,为了验证甲羟戊酸通路的必要性,研究人员使用25-羟基胆固醇(25-HC)和阿托伐他汀(3-羟基-3-甲基戊二酰辅酶A还原酶(HMGCR)抑制剂)抑制该通路。结果显示,抑制后BTWT OMVs诱导的IL-10分泌显著降低,而TNF等促炎因子不受影响。在一项拯救实验中,将分离的CerPE添加到 BTSPT OMVs 中处理BMDCs,其诱导的IL-10分泌在阿托伐他汀处理的细胞中不会发生,这些数据表明,激活甲羟戊酸途径对于含鞘脂的OMVs有效诱导IL-10分泌是必要的。
总之,该研究阐述了拟杆菌OMVs中的鞘脂如何驱动抗炎和耐受反应。未来的研究应解决可能涉及其它哪些因素,评估OMVs介导的抗炎反应的潜在治疗应用,并进一步分析甲羟戊酸途径如何控制IL-10的分泌。
